九哥快乐八第26062期走势分析,小车上期怡眼摘星辰胆开出;
温馨提示:需要当期选二及组合数据表的朋友们,请进圈查看每天更新组合跟随数据表!圈内还有大咖们的实票分享及九哥的短期追号、直播结束的圈子补号!祝你好运!

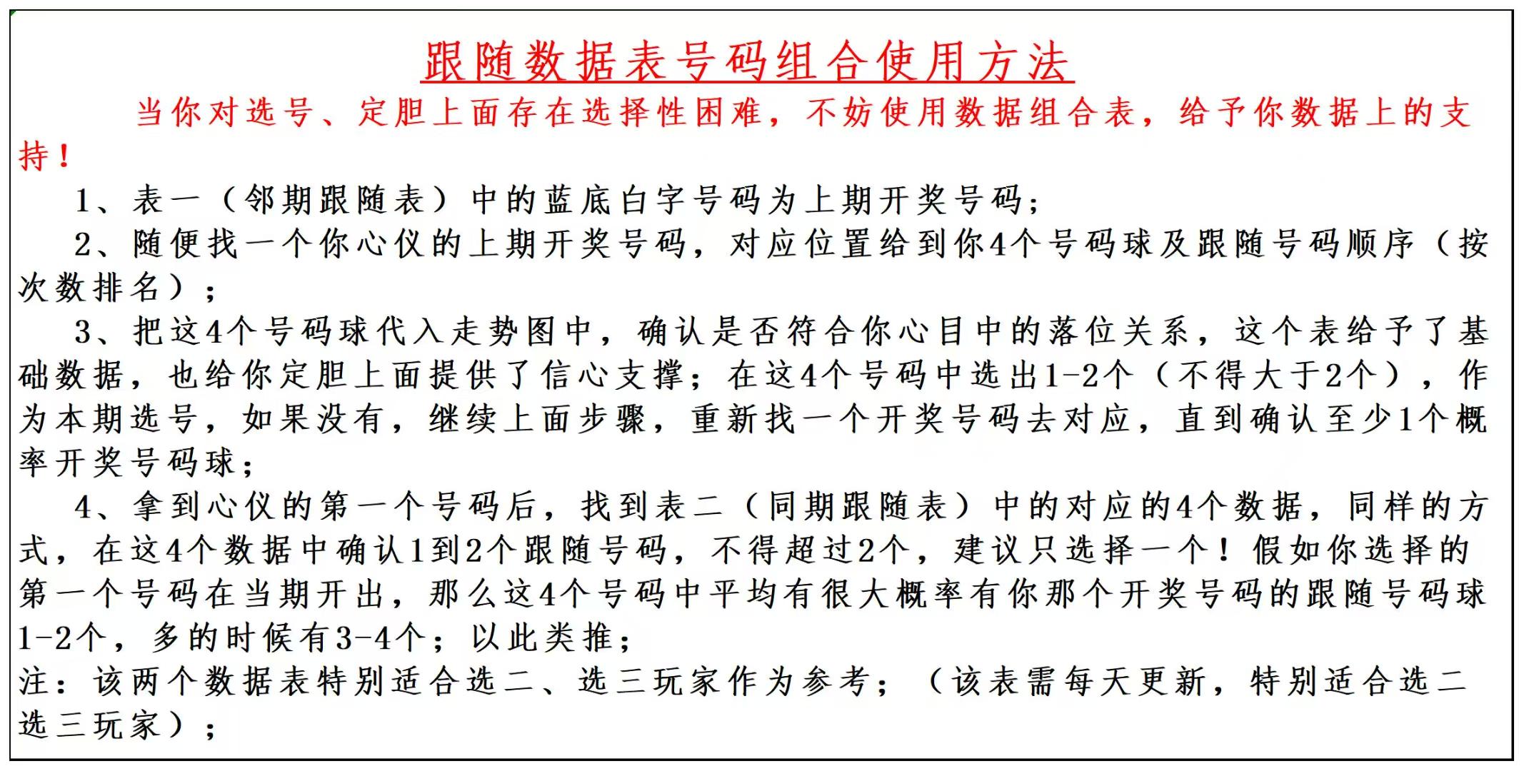
组合数据表使用方法:

欢迎阅读九哥26062期快乐八组号及走势分析,今日直播间有免费福利,下午6点欢迎来九哥直播间上麦探讨!九哥等你,不见不散!
首先,回顾26061期的开奖情况:

上期开出奇偶比:07﹕13;大小比07﹕13;区间07﹕06﹕05﹕02;和值:657;重码6个,分边号码6个;
以下是对26062期快乐八选号分析:
快乐八 一区间【01-20】:

一区上期开出7个号码球,热态开出;01-05本期建议放弃做号;06走重属性较高的小数据码,高分边属性码,是0字头唯一一个比较看好的号码球,可主做;10高数据,第五次走遗漏2点位,可连续两期做号;07 08 09风险码;11 12 13风险码;14鉴于遗漏属性,小防;15周期风险码;这里1字头重点看16 17的连号回补,16也是一个两期号码球,17三斜连回首掏完美三斜连的号码球,高数据及高分边属性码,可二择一主做;尾部18 19 20推荐一码19梅花码主做;
一区间推荐主做号码:06 10 16 17 19 防守号码:14;
快乐八二区间【21-40】:

二区间上期开出了6个号码球, 热态开出;21热态码,可看重对称主防,不建议主胆;如果看21走重,那么22本期不应该落球的走势,22看下一期落球;23没走遗漏7,吴跟随数据支持,不建议做号;这里关注24 25的连号开出,本期的24 25应该是二择一落球,25是一个多期号的热态码;26 27小防即可,拖码;28的四重是多斜连转多重的形态,高数据码,本期可重点关注28的四重主做,带上29做连号防守,二择一推荐28;30 31风险码;上期32孤码走重,本期2三重必防,高数据码,高走重属性码,本期32可主做,带上33夹心码,高分边属性码,32 33可连号做防,二择一主做推荐32;34走重小防,这里重点关注分边35,第五次走遗漏4点位,高分边属性码,35可主做;36 37小防,二择一推荐37的大遗漏回补码;38是本期唯一一个321顺位遗漏码,第七次走遗漏1点位,6斜连码,正方形的边码,这个38可主防;39 40下面不建议做号;
二区间推荐主做号码:21 24 25 28 29 32 33 35 38 防守号码:26 27 34 36 37;
快乐八三区间【41-60】:

三区间上期出了5个号 码,均值开出;高子属性码的41,小数据码,本期可主防;42 43 44风险码;45遗漏对称,不建议主做;46 47 48风险码;49鉴于没有遗漏属性,这里主胆关注50走重,所以49本期小防即可,重点看50 51连号开出;52 53 54风险码;5字头中部的55,是本期百期值最大遗漏值,孤码56 的分边,第四次走遗漏6的遗漏对称点位,本期55可主防;56 57 58风险码;尾部59 60二择一主做推荐59这个独九码,60小防;
三区间推荐主做号码:41 45 50 51 55 59 防守号码:49 60;
快乐八四区间【61-80】

四区间上期开出了2个号码,冷态开出;61小防,这里重点关注狗皮膏药码62的热态回补,62 66同形态,可二择一主做,推荐62;63 66风险码;65第七次走遗漏1点位,小数据码,本期65可主防;67小防即可;这里重点关注68 69连号的回补,二择一主做推荐68;70 71风险码;72小防即可;大遗漏空5的73,可考虑回补做号;75 76连号这里二择一走重推荐76,74分边做防;75 77 8 80风险码;尾部79做防;
四区间给到主做号码球:62 65 68 73 76 79 防守号码:61 64 67 69 72 74 ;
综合上面对四个区间的详细分析:
26062期预计播间主讲大底:06 10 16 17 19 21 24 25 28 29 32 33 35 38 41 45 50 51 55 59 62 65 68 73 76 79;
九哥免费资讯文章快乐八第26062期公推一胆码:62;
以上图文均属作者个人观点,对错勿怪!参考他人,相信自己!
该文章系本期第一次看号思路,可能与下午6点直播间讲解有所出入,更详细精准的做号点位及思路,请移步九哥聊快八直播间!
请自觉规范直播间用语,粉丝及连麦嘉宾发言仅属个人观点,理性参考!
欢迎评论、关注!每天下午6点九哥直播间等你!
感谢阅读九哥免费资讯文章,更欢迎喜欢以数据加走势形态组号的朋友对九哥的关注!
温馨提示:跟车做好计划,不要掉队,不然容易错过大奖!建议购买周卡、月卡跟随九哥一周或一个月看结果!周卡210元,6张免单卷,有效期10天;月卡999元,30张免单卷,有效期35天,可省150元!感谢大家对九哥的信任与支持!九哥定不负众望!切记,理性参与!


