九哥快乐八第26071期走势分析
温馨提示:需要当期选二及组合数据表的朋友们,请进圈查看每天更新组合跟随数据表!圈内还有大咖们的实票分享及九哥的短期追号、直播结束的圈子补号!祝你好运!

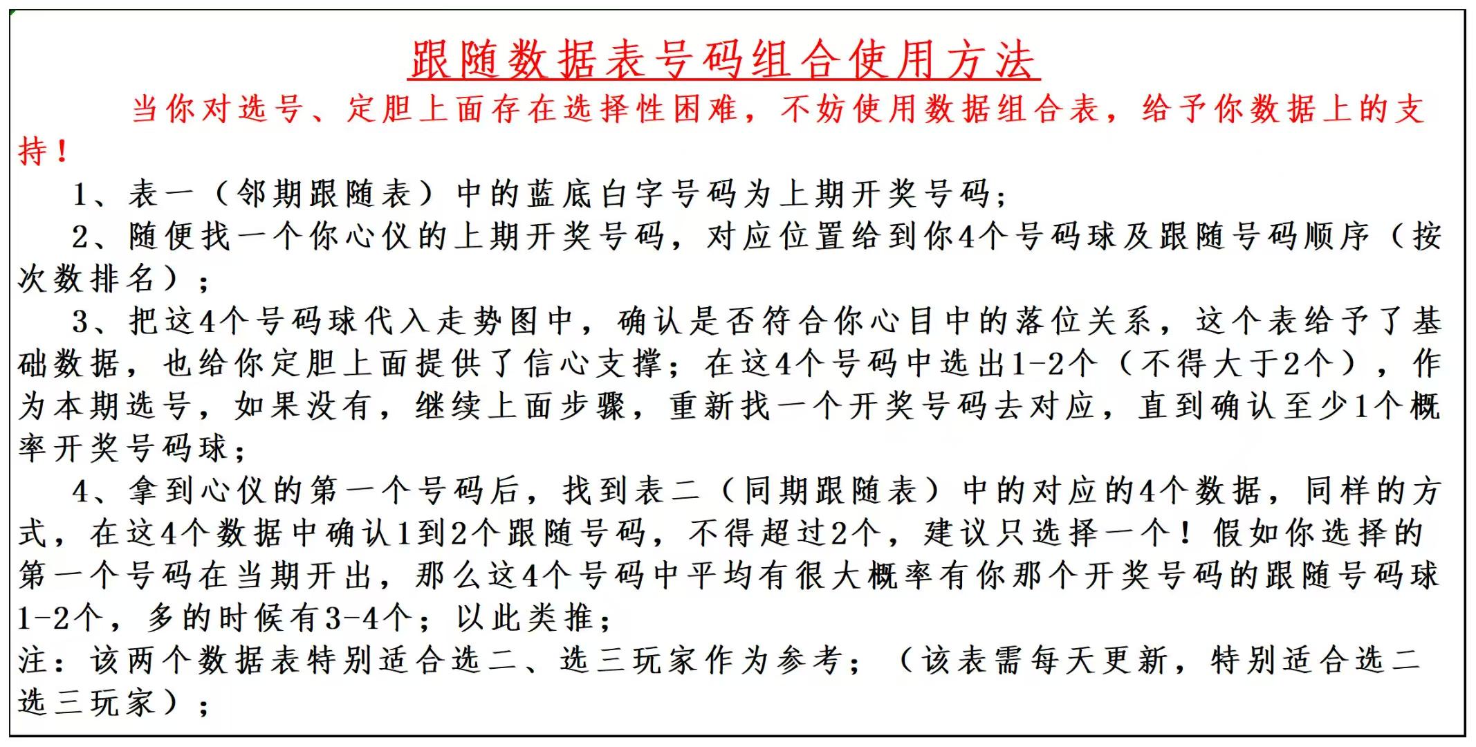
组合数据表使用方法:

欢迎阅读九哥26071期快乐八组号及走势分析,今日直播间有免费福利,下午6点欢迎来九哥直播间上麦探讨!九哥等你,不见不散!
首先,回顾26070期的开奖情况:

上期开出奇偶比:11﹕09;大小比10﹕10;区间06﹕04﹕06﹕04;和值:757;重码6个,分边号码4个;
以下是对26071期快乐八选号分析:
快乐八 一区间【01-20】:

一区上期开出6个号码球,热态开出;03 04本期连号下面,一码走重概率比较高二择一推荐03,03 08同形态码,08这里是斜连上下对称,第七次走遗漏4的高遗漏属性码,小数据,可主防;1字头中部推荐13 14两码连号回补空位,近期空位回补比较热态;三斜连转三斜连的17,多线斜连码,这个17是不错的走势形态码;尾部19 20可连号主防,二择一推荐主做20分边码;01 02 05 06 07 09 12 15 16 18风险码;
一区间推荐主做号码:03 08 13 14 17 19 20防守号码:04 10 11;
快乐八二区间【21-40】:

二区间上期开出了4个号码球, 温态开出;25 27这里二择一推荐27走重,分边主看24 26,所以这里可关注一个假四连的回补24 26 27;3字头中部的33 34可连号关注,不是的数据走势码,甚至带上35做区间3字头中部的三连防守拖码或防守复式码;尾部关注一码40的遗漏对称回补;21 22 23 25 28 29 30 31 36 37 38 39风险码;
二区间推荐主做号码:24 26 27 33 34 40 防守号码:32 35;
快乐八三区间【41-60】:

三区间上期出了6个号 码,热态开出;孤码分边的43,第九次走遗漏3的高数据码,唯一本期不好的点位就是被42压走势,如果单做43不建议,可 看看是否左右能带出连号42 43或43 44,否则不建议做这个号码球;梅花47遗漏对称码,小数据,这里可关注47 49的奇连开出,可双码同做复式防守;大遗漏边码52,第七次走遗漏2点位,可考虑做防;54 56这里二择一三重推荐56,带上57做5字头的连号防守;尾部60高数据码,第三次走遗漏4,60是一个两期号,可持续关注;41 42 44 45 46 50 51 54 55 56 58 59风险码;
三区间推荐主做号码:43 47 49 52 56 60 防守号码:48 53;
快乐八四区间【61-80】

四区间上期开出了4个号码,温态开出;62遗漏对称的高数据码,第九次走遗漏一,可考虑258同路的回补,毕竟258在6字头是比较热态的走势,这里可考虑60-63的连号开出,不错的拖码选择;大遗漏边码65,第六次走遗漏1,可带上冷码64做连号防守,64 65两码不建议主胆;70第四次走遗漏5,孤码69的分边码,毕竟遗漏5是近期的热态遗漏属性码,可带上71做双码夹心回补的走势;7字头中部就推荐一码74主做,75 76做防;
四区间给到主做号码球:61 65 70 71 74 防守号码:61 63 67 68 73 75 76;
温馨提示:鉴于文章文字内容过多,各区间大部分风险码,没有描述其风险所在,需要了解其文章内容中的号码风险所在,请下午6点移步九哥直播间听区间每一个号码的详解!
综合上面对四个区间的详细分析:
26071期预计播间主讲大底: 03 08 13 14 17 19 20 24 26 27 33 34 40 43 47 49 52 56 60 61 65 70 71 74;
九哥免费资讯文章快乐八第26071期公推一胆码:49;
以上图文均属作者个人观点,对错勿怪!参考他人,相信自己!
该文章系本期第一次看号思路,可能与下午6点直播间讲解有所出入,更详细精准的做号点位及思路,请移步九哥聊快八直播间!
请自觉规范直播间用语,粉丝及连麦嘉宾发言仅属个人观点,理性参考!
欢迎评论、关注!每天下午6点九哥直播间等你!
感谢阅读九哥免费资讯文章,更欢迎喜欢以数据加走势形态组号的朋友对九哥的关注!
温馨提示:跟车做好计划,不要掉队,不然容易错过大奖!建议购买周卡、月卡跟随九哥一周或一个月看结果!周卡210元,6张免单卷,有效期10天;月卡999元,30张免单卷,有效期35天,可省150元!感谢大家对九哥的信任与支持!九哥定不负众望!切记,理性参与!


