九哥快乐八25333期走势及数据属性分析,资讯文章主推一胆连续多期命中
温馨提示:需要当期选二及组合数据表的朋友们,请进圈查看每天更新组合跟随数据表!圈内还有大咖们的实票分享及九哥的短期追号、直播结束的圈子补号!祝你好运!

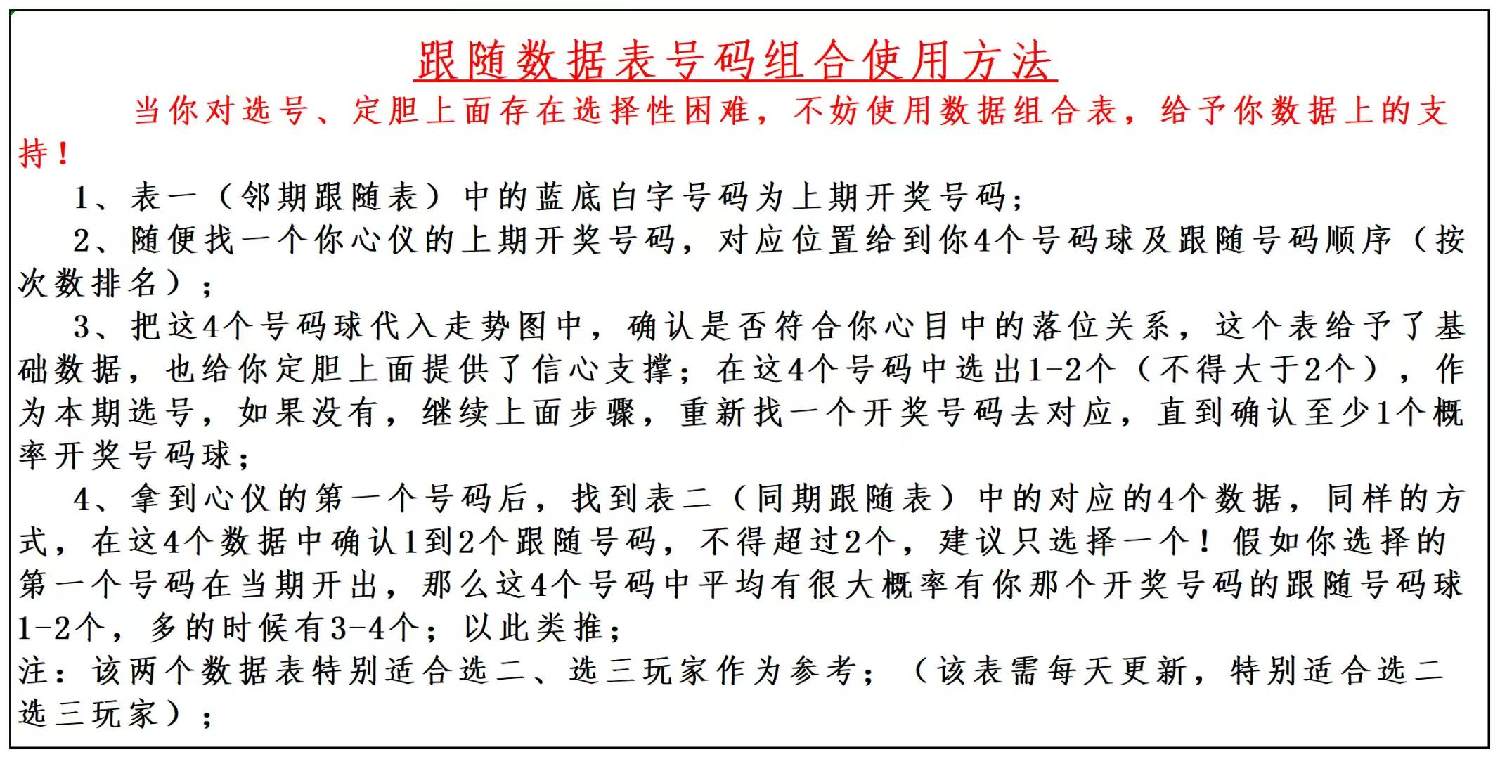
组合数据表使用方法:

上期组合数据表成绩:

欢迎阅读九哥25333期快乐八组号及走势分析,今日直播间有免费福利,下午6点欢迎来九哥直播间上麦探讨!九哥等你,不见不散!
首先,回顾25332期的开奖情况:

上期开出奇偶比:08﹕12;大小比10﹕10;区间06﹕04﹕06﹕04;和值:782;重码7个,分边号码3个;
以下是对25333期快乐八选号分析:
快乐八 一区间【01-20】:

一区上期开出6个号码球,热态开出;孤码02这里主做分边01,高遗漏属性的号码; 02-05四码风险码;05 06下面可考虑06走三重,高分边属性及高走重属性;夹心梅花码09,是一个高遗漏属性码,鉴于左分边属性较低,这个号码球以小防为主;08三重小数据码点位,本期06 08可二择一主做,可根据组合拿号;孤码10这里主防分边的09 11,二择一主做推荐11高分边属性码,高数据码;12是本期大遗漏4个号码球,比较号看的一个号码球可做防;孤码16这里,孤码16这里,重点关注15 17分边,二择一主胆可选择15,15可带上14,高遗漏属性码,14 15双码可复式做防;18遗漏对称,可主防;尾部19 20,二择一推荐20做防;
一区间推荐主做号码:01 06 08 11 14 15 18;防守号码:07 09 17 20;
快乐八二区间【21-40】:
二区间上期开出了4个号码球,温值开出;21 22看好可做;大遗漏回补的23,高遗漏属性码,小数据,可主做;26 27这里,可重点关注26走重,带上分边25做连好主防,这里的27不可高倍胆码,可做;28 29数据风险码;30高遗漏属性码,高数据,可区间中部回补码主做;31 32数据风险码;孤码35这里,可重点关注34的遗漏对称号码球;尾部重点关注两码38 40,这两码不宜高倍胆码;
二区间推荐主做号码:23 25 26 30 38 40温态号码:21 27 33 37 39;
快乐八三区间【41-60】:

三区间上期出了6个号码,热态开出;41数据风险码;42第五次走遗漏6点位,可主防一期;遗漏对称的44,高遗漏属性,本期可重点关注,42 44应该是一码落球;45 46两码风险数据码;48 49连号这里重点关注48的皮皮谭形态走重,带上分边47的高遗漏属性码做连号主防;49走重小防;50 52 53 54数据风险码;51可做遗漏回补码,可主做;夹心码55,左分边属性高,遗漏属性高,小数据,所以这里55可主防一期;三连下面本期不建议做号,三择一可推荐57皮皮谭形态做防;高分边属性的59遗漏对称点位,带上尾部60可连号主防;三区间本期预判高位走热;
三区间推荐主做号码:42 44 47 48 51 55 59 60; 防守号码:49 57;
快乐八四区间【61-80】

四区间上期开出了4个号码球,温态开出;主做了60,那么62可小防;61 63 64判定风险码;小数据65第2次走遗漏7点位,67遗漏对称,第四次走遗漏7点位,69小数据,第五次走遗漏3点位,那么这里的奇数连65 67 69是本期6字头重点关注号码球,不错的三码复式码做防;区间中部这里,70风险码,71遗漏对称可小防;72 73下面,可做形态防73三重;75 77 78判定风险码;尾部79 80本期可重点关注,二择一主做推荐80;
四区间给到主做号码球:65 67 69 73 80 防守号码:68 71 79;
综合上面对四个区间的详细分析
25333期主做大底:预计播间主讲大底: 01 06 08 11 14 15 18 20 23 25 26 30 38 40 42 44 47 48 51 55 59 60 65 67 69 73 80;
九哥免费资讯文章快乐八第25333期公推一胆码: 25;
以上图文均属作者个人观点,对错勿怪!参考他人,相信自己!
该文章系本期第一次看号思路,可能与下午6点直播间讲解有所出入,更详细精准的做号点位及思路,请移步九哥聊快八直播间!
请自觉规范直播间用语,粉丝及连麦嘉宾发言仅属个人观点,理性参考!
欢迎评论、关注!每天下午6点九哥直播间等你!
感谢阅读九哥免费资讯文章,更欢迎喜欢以数据加走势形态组号的朋友对九哥的关注!
温馨提示:跟车做好计划,不要掉队,不然容易错过大奖!建议购买周卡、月卡跟随九哥一周或一个月看结果!周卡210元,6张免单卷,有效期10天;月卡999元,30张免单卷,有效期35天,可省150元!感谢大家对九哥的信任与支持!九哥定不负众望!切记,理性参与!


