九哥快乐八第25347期走势及数据属性分析,上期文章公推金胆中,圈子选二直溜溜中
温馨提示:需要当期选二及组合数据表的朋友们,请进圈查看每天更新组合跟随数据表!圈内还有大咖们的实票分享及九哥的短期追号、直播结束的圈子补号!祝你好运!

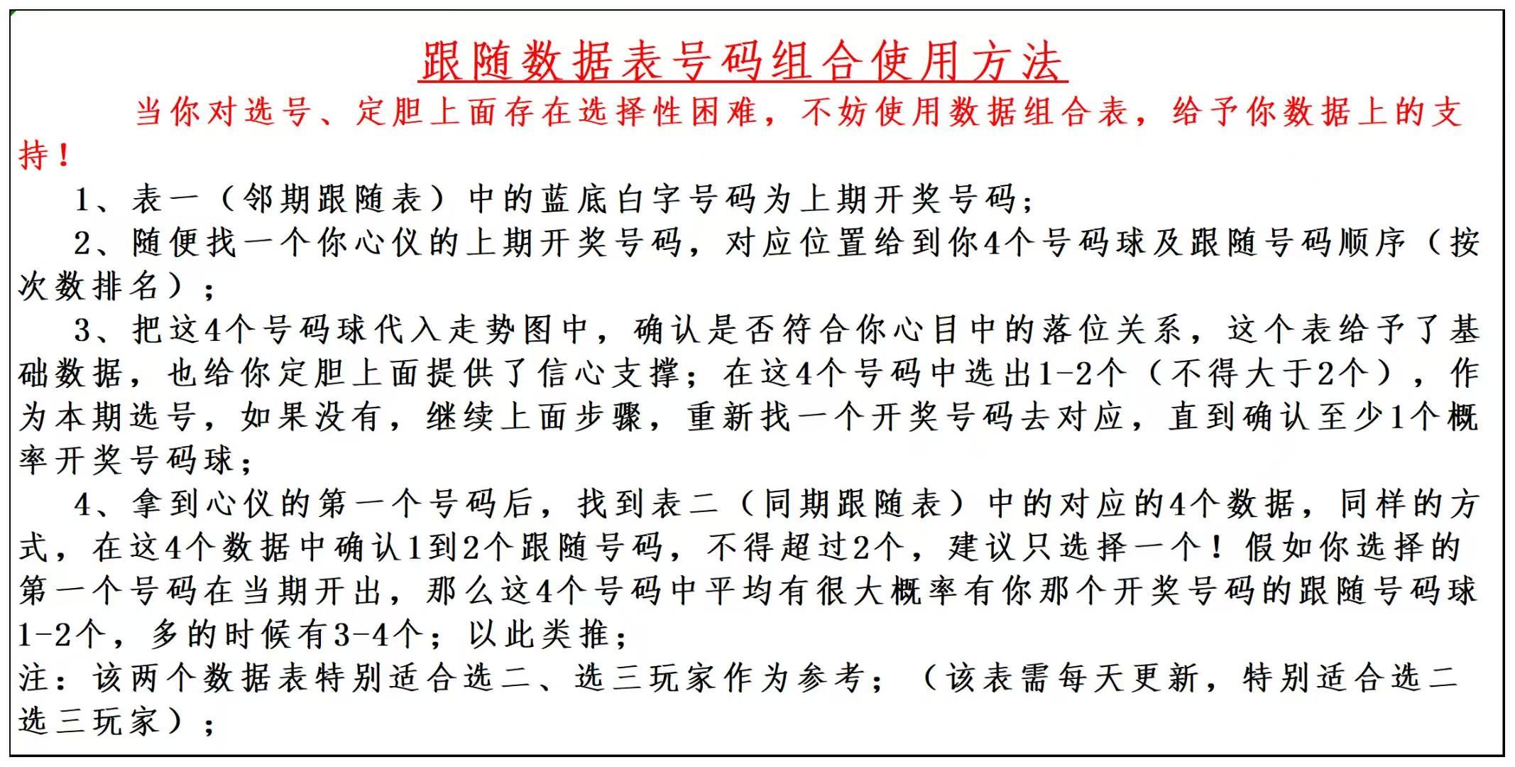
组合数据表使用方法:

上期组合数据表成绩:

欢迎阅读九哥25347期快乐八组号及走势分析,今日直播间有免费福利,下午6点欢迎来九哥直播间上麦探讨!九哥等你,不见不散!
首先,回顾25346期的开奖情况:

上期开出奇偶比:10﹕10;大小比09﹕11;区间06﹕05﹕05﹕04;和值:885;重码8个,分边号码2个;
以下是对25347期快乐八选号分析:
快乐八 一区间【01-20】:

一区上期开出6个号码球,热态开出 ; 本期01 02建议小防观察;03 04 05风险码;06四重是本期必防码,但是不建议高倍胆码;夹心码07风险规避;孤码08这里,主看分边09带上10做09 10连号防守;11形态风险码,大遗漏空一12不做;13 14下面小防14落重;高分边属性码15,点位形态码,本期15可主做;16 17 18遗漏风险码,尽量别碰;尾部19 20,二择一主做20,小防19即可;
一区间推荐主做号码:06 09 10 15 20; 防守号码:02 08 19;
快乐八二区间【21-40】:

二区间上期开出了5个号码球,均值开出;龙头21,大遗漏12期值走重空5回补码,可做防;22 23 24风险规避;25 26下面,26做风险规避,小防25走重,但是25是皮皮谭形态,不建议本期25主做;夹心码27是本期两个遗漏10 号码球,看好的一个,可做防;7期值走重的27,遗漏走重规避;夹心码29本期123顺位遗漏,介于百期值数据无,及分边属性的不确定,九哥不给予建议,看好可做;30的5重小防,有数据支持;分边31,第二次走遗漏6点位,以防为主;32 33这里本期可连号双码做防,二择一主做推荐33走重;34介于无遗漏属性,杠杆斜连码,这里的34 35连号可做防;36遗漏及百期值数据规避码;点位形态码37是本期3字头比较好看的号码球,可主防;尾部38 39 40,九哥儿童节40主防,38三重小防即可,39梅花风险规避;
二区间推荐主做号码:21 27 32 33 34 37 40; 防守号码:25 30 31 35 38;
快乐八三区间【41-60】:

三区间上期出了5个号码,均值开出;41实心梅花以防为主;42不做推荐;43第七次走遗漏1点位,四码斜连,可带上44做43 44连号主防;45 46风险规避;孤码48上期走重,本期三重必防,小数据的高走重属性,这里可带上47的大遗漏回补做47 48连号主防;本期49,0123顺位遗漏,高数据,热点推荐码,基于遗漏属性,此号码球可做防,不建议高倍胆码;上期大遗漏51落球五上分边,本期可关注下分边落球,那么这里的50 52推荐50做防;51大遗漏不做重;高数据的53,第五次走遗漏2点位,可主防;54风险规避;孤码56不看重,防守一下分边55即可,55 56风险规避;尾部58 59 60三码可连号复式码主防,三择一主做推荐60,其次59,然后58小防即可;
三区间推荐主做号码:43 44 47 48 53 59; 防守号码:41 50 52 55 58;
快乐八四区间【61-80】

四区间上期开出了4个号码球,温态开出;端部61 62 63以防为主,三择一推荐62主防;64风险规避码;65大遗漏回补段,小数据,第四次走遗漏三,本期可主防;66 67数据风险规避;68 69这里可二择一主做,或双码连号主防,二择一主做推荐68走重,带上70做三连防守;71看好可做;72风险规避;7字头的73 75两码主防;76 77 80风险规避,74 79小防为主;
四区间给到主做号码球:60 65 68 70 73 75; 防守号码:61 62 63 71 74 78;
综合上面对四个区间的详细分析
25347期预计播间主讲大底: 06 09 10 15 20 21 27 32 33 34 37 40 43 44 47 48 53 59 60 65 68 70 73 75;
九哥免费资讯文章快乐八第25347期公推一胆码:20;
以上图文均属作者个人观点,对错勿怪!参考他人,相信自己!
该文章系本期第一次看号思路,可能与下午6点直播间讲解有所出入,更详细精准的做号点位及思路,请移步九哥聊快八直播间!
请自觉规范直播间用语,粉丝及连麦嘉宾发言仅属个人观点,理性参考!
欢迎评论、关注!每天下午6点九哥直播间等你!
感谢阅读九哥免费资讯文章,更欢迎喜欢以数据加走势形态组号的朋友对九哥的关注!
温馨提示:跟车做好计划,不要掉队,不然容易错过大奖!建议购买周卡、月卡跟随九哥一周或一个月看结果!周卡210元,6张免单卷,有效期10天;月卡999元,30张免单卷,有效期35天,可省150元!感谢大家对九哥的信任与支持!九哥定不负众望!切记,理性参与!


