九哥快乐八第25337期走势及数据属性分析,上期圈子当期选二中,小车四胆中二
温馨提示:需要当期选二及组合数据表的朋友们,请进圈查看每天更新组合跟随数据表!圈内还有大咖们的实票分享及九哥的短期追号、直播结束的圈子补号!祝你好运!

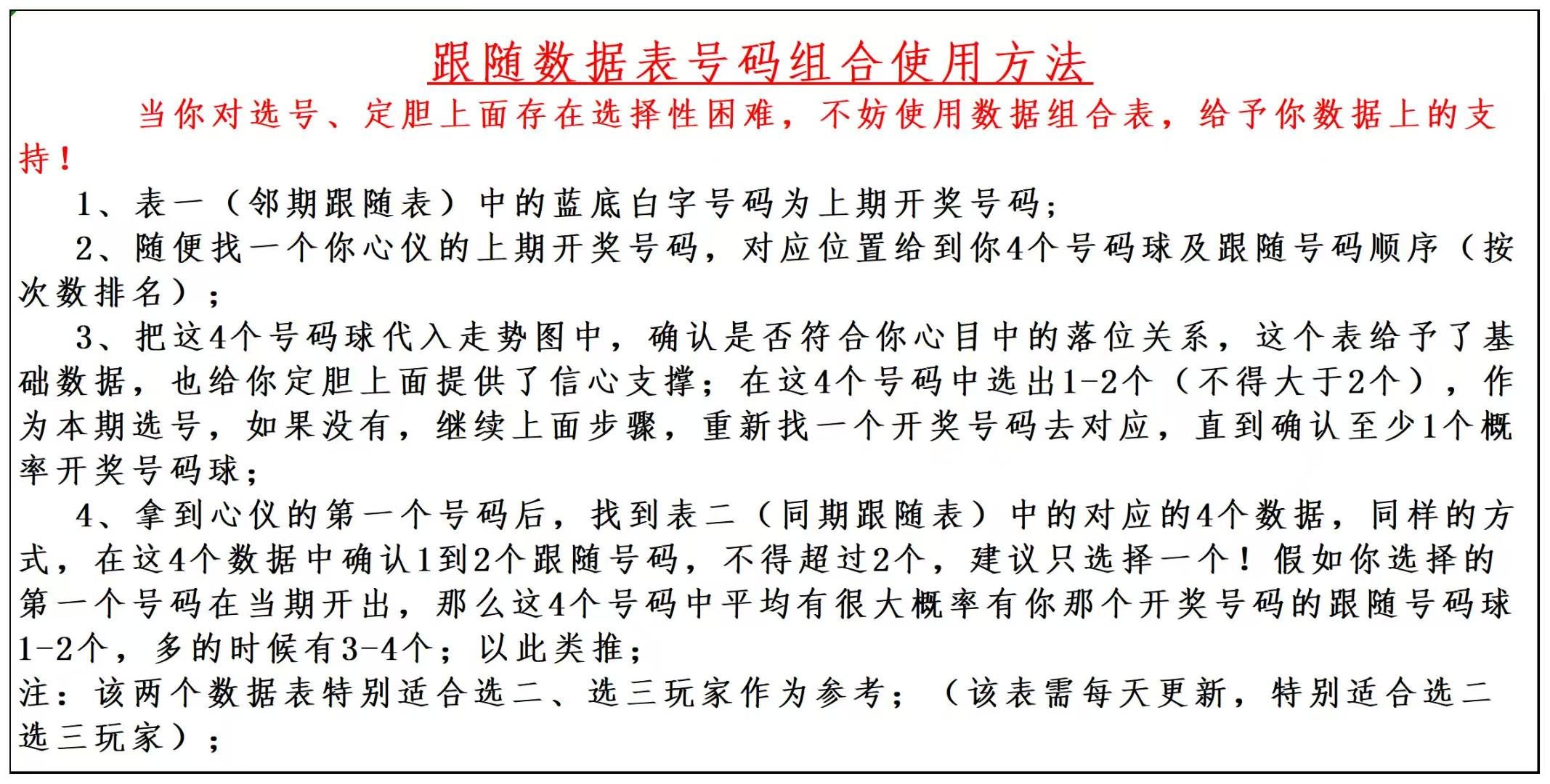
组合数据表使用方法:

上期组合数据表成绩:

欢迎阅读九哥25337期快乐八组号及走势分析,今日直播间有免费福利,下午6点欢迎来九哥直播间上麦探讨!九哥等你,不见不散!
首先,回顾25336期的开奖情况:

上期开出奇偶比:11﹕09;大小比10﹕10;区间07﹕03﹕05﹕05;和值:753;重码4个,分边号码7个;
以下是对25336期快乐八选号分析:
快乐八 一区间【01-20】:

一区上期开出6个号码球,热态开出;01 02风险码;03第五次走遗漏2点位,大遗漏13期值回补码,可主防;05遗漏风险码,06分边属性分析码;06皮皮谭形态,本期不规避,但也不主做;夹心码07小防;08百期值高走重属性,可看重,带07或09做连号防守,但是07 08 09不宜做胆码;10 11这里,本期主看11走重,10做防的思路;12 13风险码及反形态下面;14小防即可;16 17隔期下面,主看15 16 17三连主防,手指头主做推荐17;尾部18 19 20防为主;
一区间推荐主做号码:03 08 11 15 16 17; 防守号码:07 09 18 19 20;
快乐八二区间【21-40】:

二区间上期开出了3个号码球,冷态开出;21风险码,去看第七次走遗漏3的22,高数据,热点推荐胆码,22可主做;23 24主防,注意,是主防;26 27连号这里,注会孤码27上期走重,本期三重必防点位,做分边25主做;26小防;大遗漏29上期落球,本期主防分边码28 30,28 风险码,主看30;29定性风险码;31 32遗漏及百期值跟随数据风险码;33遗漏对称,第五次走遗漏2点位,防为主;34风险码;这里35 36同位区间遗漏2期值,二择一主看35,36遗漏值及百期值风险码;37遗漏对称,小数据,第六次走遗漏3,本期37可主做;38本期123顺位遗漏点位,无百期值跟随,遗漏属性风险,鉴于10期值遗漏回补,你们看好可做,九哥是不做的号码球;39遗漏属性风险码;尾部40高数据,第三次走遗漏4,本期40可关注;
二区间推荐主做号码:22 25 27 30 35 37 40; 温态号码:23 24 33;
快乐八三区间【41-60】:

三区间上期出了7个号码,热态开出;龙头41高数据,高走重属性,高遗漏走重属性,本期41可主做;夹心42小防为主;大遗漏43不看走重;44 45温冷走势及遗漏属性风险码;去看高遗漏属性,遗漏对称的46,鉴于46没百期值跟随数据,主防为主;47 48风险码,高数据49,小数据50,本期这里49 50可连号防守,二择一主胆49;51是本期独十,但是遗漏属性及温冷形态,九哥定性风险码;52第四次遗漏5,本期的25 52背靠背大家可以关注;三斜连的53,百期值没遗漏8,建议本期54分边53一次没有,本期53定性重点风险码;54 55二择一推荐55走三重;56 57防为主;58 60交叉斜连,二择一58做防,60小防,这里的59走重属性风险码;
三区间推荐主做号码:41 49 50 52 55 58;防守号码:42 56 57 60;
快乐八四区间【61-80】

四区间上期开出了4个号码球,温态开出;61 62连号下面,二择一推荐62,高数据,三斜连的点位形态码,本期62可做防;63 64数据风险码;65大遗漏11期值,高数据,是本期大遗漏比较看好的号码球;66小防;67 68风险码;69温冷码可做防;孤码71这里主防分边72走势码,71走重小防,70大遗漏18期值回补点位,可小防;73 74本期连号主防,高遗漏属性的走势码;75 76双码定性风险码;77第9次走遗漏2点位,遗漏对称形态,建议分边属性低,77建议不宜高倍胆码;78大遗漏空一,无百期值数据,判定风险码;上期80三斜连,本期79三斜连回首掏点位,第七次走遗漏一点位,防为主吧;尾部80看好可做;
四区间给到主做号码球:62 65 73 74 77; 防守号码:66 69 72 79;
综合上面对四个区间的详细分析
25337期主做大底:预计播间主讲大底: 03 08 11 15 16 17 22 25 27 30 35 37 40 41 49 50 52 55 58 62 65 73 74 77;
九哥免费资讯文章快乐八第25337期公推一胆码: 50;
以上图文均属作者个人观点,对错勿怪!参考他人,相信自己!
该文章系本期第一次看号思路,可能与下午6点直播间讲解有所出入,更详细精准的做号点位及思路,请移步九哥聊快八直播间!
请自觉规范直播间用语,粉丝及连麦嘉宾发言仅属个人观点,理性参考!
欢迎评论、关注!每天下午6点九哥直播间等你!
感谢阅读九哥免费资讯文章,更欢迎喜欢以数据加走势形态组号的朋友对九哥的关注!
温馨提示:跟车做好计划,不要掉队,不然容易错过大奖!建议购买周卡、月卡跟随九哥一周或一个月看结果!周卡210元,6张免单卷,有效期10天;月卡999元,30张免单卷,有效期35天,可省150元!感谢大家对九哥的信任与支持!九哥定不负众望!切记,理性参与!


