您好,欢迎来到一起彩!体验百万彩民都在用的网站
您所在位置:

九哥快乐八第26073期走势分析,上期文章公推一码开出;

2026-03-24 12:06:09

温馨提示:需要当期选二及组合数据表的朋友们,请进圈查看每天更新组合跟随数据表!圈内还有大咖们的实票分享及九哥的短期追号、直播结束的圈子补号!祝你好运!

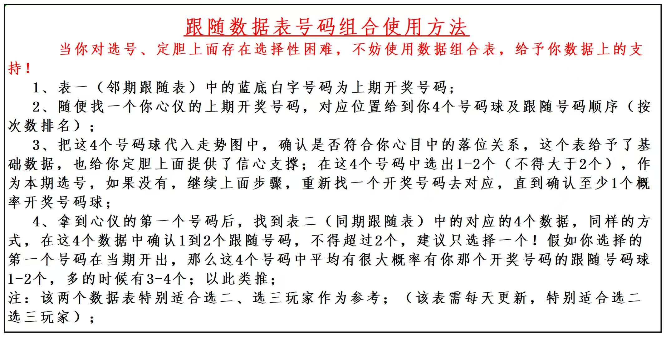
组合数据表使用方法:

欢迎阅读九哥26073期快乐八组号及走势分析,今日直播间有免费福利,下午6点欢迎来九哥直播间上麦探讨!九哥等你,不见不散!

首先,回顾26072期的开奖情况:

期开出奇偶比09﹕11;大小比10﹕10;区间07﹕03﹕08﹕02;和值653重码6个,分边号码5个;  

以下是对26073期快乐八选号分析:

      快乐八 一区间【01-20】: 

    一区上期开出3个号码球,冷态开出;0字头本期不考虑太多号码球,1-2码为佳,最好是一码主胆;03规律码,小数据码,第六次走遗漏一点位,可主做;1字头11遗漏对称,第七次走遗漏1点位,多线斜连码,也是完美阶梯差一码的落球点,可主防或主做;14是1字头四连下面遗漏一的嘴看好的一个号码球,可考虑11 14的同路组合做号;16高数据,斜连空5的热遗漏形态,可考虑主做;尾部18 19 20,三择一推荐19主防;01 04 05 06 07 10 12 13 15 20风险码;

 一区间推荐主做号码03 11 14 16 19防守号码02 08 09 17 18;

快乐八二区间【21-40】:

  二区间上期开出了7个号码球, 热态开出;21在百期值的分边回首掏走势上,非常低落,不考虑做号;这里看三斜连的23,上下斜连对称码,23 24同位遗漏5期值,这里可考虑连号同遗漏组合做号;31遗漏对称码,第四次走遗漏3点位,标准的三斜连热形态码,32虽然被压走势,但是这里考虑做31 32的连号防守还是非常不错的选择;孤码34本期可看重带上35做3字头中部的连号防守;21 22 26 28 29 30 32 36 37 38 39 40风险码;

      区间推荐主做号码23 24 31 34 35 防守号码25 27 33;

快乐八三区间【41-60】:

 

    三区间上期出了7个号 码,热态开出;41本期可继续看重做号防守;42形态规避码;区间中部这里主看夹心码49的遗漏四开出,左右高分边属性码,第五次走遗漏4点位,点位形态码,可主做或主防;52遗漏对称,大遗漏51的落球边码考虑,可走49 52的同路组合;尾部的56 57可看连号组合做号;42 44 45 46 51 53 54 55 59风险码;

 三区间推荐主做号码41 43 49 52 56 57 58 防守号码 47 48 50 58 60;

快乐八四区间【61-80】

 四区间上期开出了3个号码,冷态开出;本期可适当考虑四区的回补个数;龙头61虽然没有数据支持,本期可做空位回补的接力开出;大遗漏边码63 65推荐65做防;67第五次走遗漏3点位,62 65 67三择一推荐67主防或主做;区间中部的69 70本期可考虑连号主防,二择一推荐69;7字头74 75下面主看一重一分边的思路去做号,二择一推荐75形态码;尾部79 80二择一推荐80走重主防;62 63 64 66 68 74 76 77 78风险码;

  四区间给到主做号码球 61 67 69 70 73 75 80 防守号码65 71 72 79;

温馨提示:鉴于文章文字内容过多,各区间大部分风险码,没有描述其风险所在,需要了解其文章内容中的号码风险所在,请下午6点移步九哥直播间听区间每一个号码的详解!

综合上面对四个区间的详细分析:

26073期预计播间主讲大底: 03 11 14 16 19  23 24 31 34 35  41 43 49 52 56 57 58  61 67 69 70 73 75 80;

九哥免费资讯文章快乐八第26073期公推一胆码:67;          

以上图文均属作者个人观点,对错勿怪!参考他人,相信自己!

该文章系本期第一次看号思路,可能与下午6点直播间讲解有所出入,更详细精准的做号点位及思路,请移步九哥聊快八直播间!

请自觉规范直播间用语,粉丝及连麦嘉宾发言仅属个人观点,理性参考!  

欢迎评论、关注!每天下午6点九哥直播间等你!

感谢阅读九哥免费资讯文章,更欢迎喜欢以数据加走势形态组号的朋友对九哥的关注!

温馨提示:跟车做好计划,不要掉队,不然容易错过大奖!建议购买周卡、月卡跟随九哥一周或一个月看结果!周卡210元,6张免单卷,有效期10天;月卡999元,30张免单卷,有效期35天,可省150元!感谢大家对九哥的信任与支持!九哥定不负众望!切记,理性参与!

快乐8072期大师喜报榜

选十玩法
中10码及以上 2
中9码 7
中8码 34
分析连红 27

快乐8热门专家

查看全部
滴水成河
26069期命中9码 06,15,21,25,40,50,59,65,72
最新推荐 4431???··· 查看方案
笑起来真好看
26067期命中10码 11,12,13,16,19,23,24,42,61,66
最新推荐 571???··· 查看方案