您好,欢迎来到一起彩!体验百万彩民都在用的网站
您所在位置:

九哥快乐八第26058期走势及数据属性分析

2026-03-09 12:23:59

的温馨提示:需要当期选二及组合数据表的朋友们,请进圈查看每天更新组合跟随数据表!圈内还有大咖们的实票分享及九哥的短期追号、直播结束的圈子补号!祝你好运!

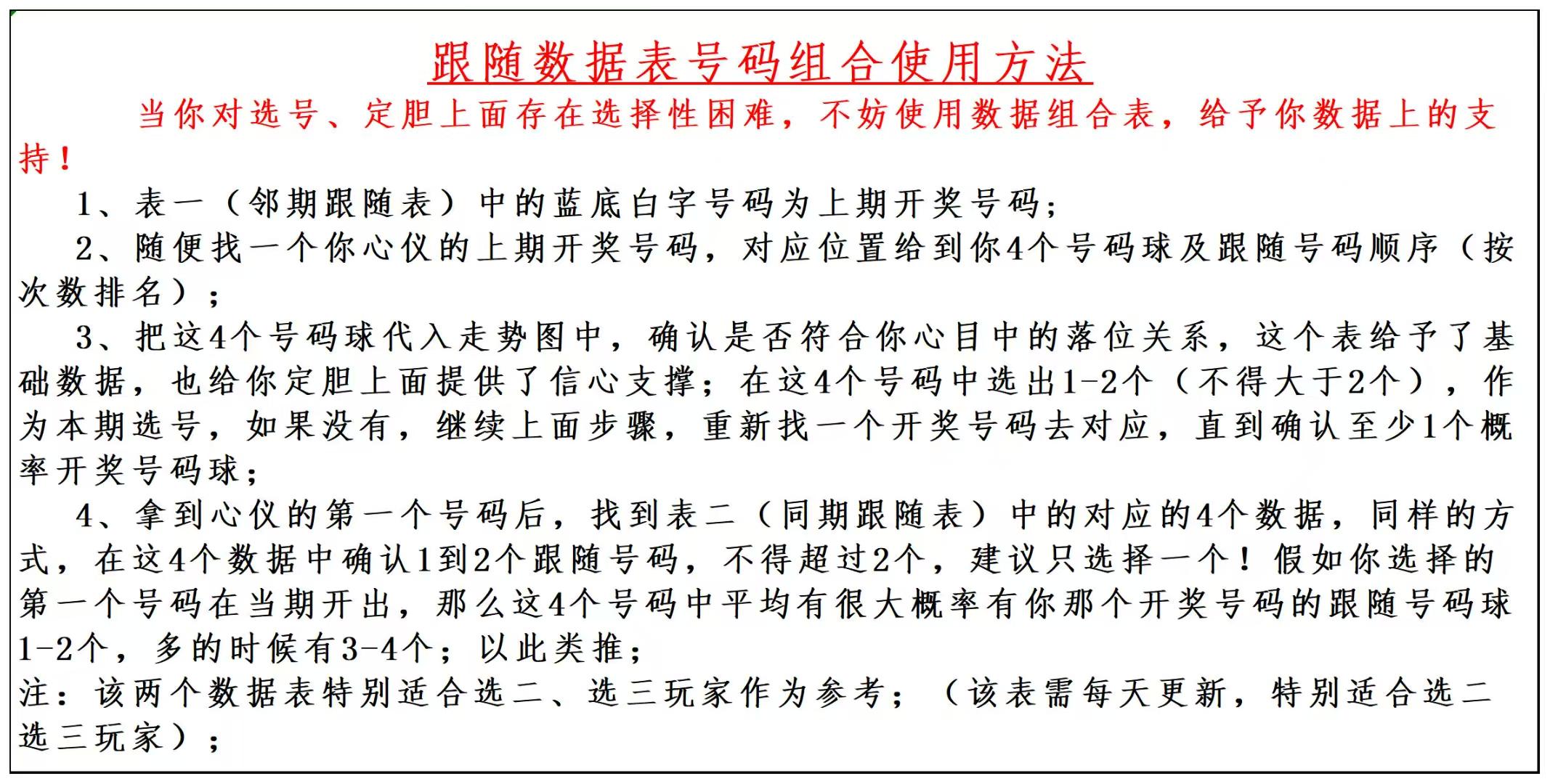
组合数据表使用方法:

欢迎阅读九哥26058期快乐八组号及走势分析,今日直播间有免费福利,下午6点欢迎来九哥直播间上麦探讨!九哥等你,不见不散!

首先,回顾26057期的开奖情况:

期开出奇偶比10﹕10;大小比08﹕12;区间05﹕07﹕05﹕03;和值755重码3个,分边号码8个;  

以下是对26058期快乐八选号分析:

      快乐八 一区间【01-20】: 

    一区上期开出5个号码球,均值开出;01-05推荐一码03防守,03可复式码,不建议胆码;04 05风险码;06第三次走遗漏5,可做0字头回补,带上07做06 07连号回补;08高数据,上期走出四重,本期5重可防;08的分边07 09二择一推荐09主做;11热态码,鉴于遗漏属性,11本期只推荐做防;12 13连号下面,不建议走重,主推11 14的分边做防;15点位形态码,第五次走遗漏3,小数据码,本期15可主做;16形态规避码;17本期PPT形态,高数据码,鉴于本期是7期值走重点位,但是近期7期值走重一直在给,所以17本期看好可做;杠杆斜连的18本期倍压走势,且17近期不分边18,所以18不考虑做号;尾部19 20主推19的高遗漏属性码的双边斜连空位二次回补点位;  

 一区间推荐主做号码06 07 09 15 17 19 ;防守号码03 10 11 14;

快乐八二区间【21-40】:  

  二区间上期开出了7个号码球, 热态开出;21本期无跟随数据,这里21 22考虑22做防,鉴于22没遗漏属性,所以本期22不建议做胆码;23被21压走势;大遗漏空二的24,小数据,第六次走遗漏2,本期24可主做或主防;26 27连号这里推荐27走重防守25;26 28 29 20风险码;30 31下面可看31做防;32小数据,第三次走遗漏5,鉴于分边属性较低,小防吧;33看好可做;孤码35走重属性2,不建议走重,看分边属性码34,34是本期3字头的不错的一个号码球;37是本期两个10期值遗漏比较看好的一个点位形态码可做防;38 39风险码;尾部40遗漏对称,可做防;

      区间推荐主做号码24 27 34 37 40; 防守号码22 25 32 33;  

快乐八三区间【41-60】: 

  三区间上期出了5个号 码,均值开出;41 42风险码;43小数据码,走重属性8,所以43本期可看重主做;42 44被压走势;44 45风险码;46第二次走遗漏7,本期可考虑回补做号;上期50走重,本期重点关注分边49 51,49点位形态码,第六次走遗漏2,可主防,51梅花码,第七次走遗漏1,遗漏对称,鉴于第四次连续走空一,不建议主胆;52 53风险码;54小防;55高数据,第六次走遗漏2,55是一个三期号,可持续关注;56 57 58风险码;尾部59 60本期建议做防;

  三区间推荐主做号码43 46 49 51 55;防守号码54 59 60;

快乐八四区间【61-80】

  四区间上期开出了3个号码;冷态开出;孤码60的分边61,高分边属性码,第二次走遗漏8,按道理本期61可主做,但是鉴于遗漏8,是61的本期最大遗漏值,近期所以号码球在百期最大遗漏均不开出,所以61本期不建议做胆码,做防;62 63风险码;6字头中部的64 65推荐64主做,65做防;67遗漏对称,斜连空位回补码,多线斜连码,第七次走遗漏1,本期67可主做;68小防;69 70 属性风险码;71是三横连分三斜连码,第八次走遗漏1,遗漏对称码,大遗漏回补点位,本期71可主防,带上72走重做连号复式码防守;73大遗漏空一,放;74 75推荐75主做,74小防;76 77 78风险码;尾部79 80本期都有走重的面,看好可做;

  四区间给到主做号码球61 64 67 71 72 75 ; 防守号码65 68 74 79 80;  

综合上面对四个区间的详细分析:

26058期预计播间主讲大底:06 07 09 15 17 19   24 27 34 37 40  43 46 49 51 55  61 64 67 71 72 75;

九哥免费资讯文章快乐八第26058期公推一胆码:71;        

以上图文均属作者个人观点,对错勿怪!参考他人,相信自己!

该文章系本期第一次看号思路,可能与下午6点直播间讲解有所出入,更详细精准的做号点位及思路,请移步九哥聊快八直播间!

请自觉规范直播间用语,粉丝及连麦嘉宾发言仅属个人观点,理性参考!  

欢迎评论、关注!每天下午6点九哥直播间等你!

感谢阅读九哥免费资讯文章,更欢迎喜欢以数据加走势形态组号的朋友对九哥的关注!

温馨提示:跟车做好计划,不要掉队,不然容易错过大奖!建议购买周卡、月卡跟随九哥一周或一个月看结果!周卡210元,6张免单卷,有效期10天;月卡999元,30张免单卷,有效期35天,可省150元!感谢大家对九哥的信任与支持!九哥定不负众望!切记,理性参与!